一、集团简介
厦门港务控股集团有限公司是福建省管企业——福建省港口集团有限责任公司的核心二级公司,是建设厦门东南国际航运中心和打造城市产业经济平台的“硬核”力量。
集团旗下集装箱、散杂货、液体化工等码头泊位共56个,可常态化靠泊20万吨级集装箱船舶及20万吨级散杂货船舶。截止2025年12月,厦门港集装箱航线达182条,其中集团固定班轮航线151条,外贸线108条,内支线16条,内贸线27条,通达全球47个国家及地区的126个港口,集装箱吞吐量长期在厦门港保持超75%的市场份额,占全省集装箱吞吐量约55%,充分彰显其港口主力军作用。
集团实施平台发展战略,现拥有成员企业110余家,境内上市企业1家(厦门港务发展股份有限公司,股票代码000905),经营产业拓及集装箱、散杂货、现代物流、港口建设、投资、港口金融、港口信息等诸多领域,全面渗透至产业链、供应链各个环节,以加快高质量发展的实际成效,生动诠释“以港立市、以港兴市”的深刻要义。
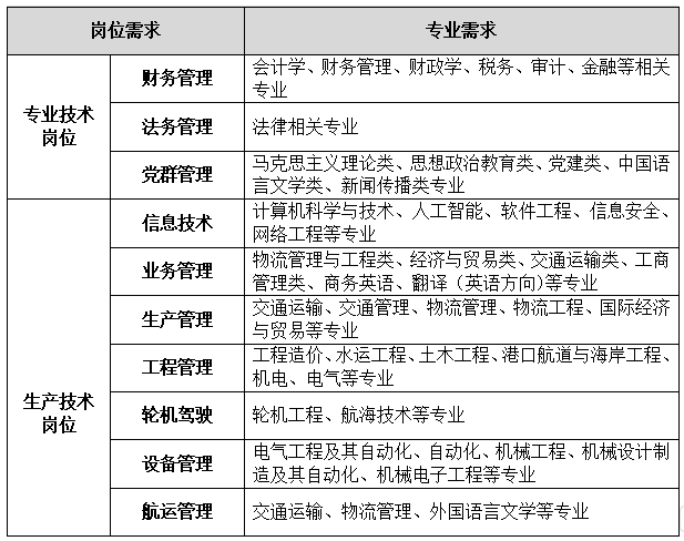
二、招聘需求

三、应聘基本条件
1、2025-2026年应届毕业生;
2、具有扎实的专业基础知识及良好的团队合作精神;
3、积极上进、责任心强、诚实守信,具有良好的个人品质和职业道德。
四、薪酬福利
我们提供大型国企平台、市场化薪酬水平,六险二金(包含补充医疗保险、企业年金)、法定带薪假期全面保障;全方位人才培养体系,为优秀人才提供三年的青年人才公寓;还有员工餐厅、海景健身房、通勤班车、年度体检以及丰富的青年创新活动。
五、全方位青年人才培养
1、新员工训练营:大咖分享、团队素拓、参访研学、课题训练,融入港务、满满干货,搭乘领航号,逐浪职场海洋!
2、菁英计划:高管经验分享、优秀导师传帮带、参与项目挑战自我、课题创新研究,在港务,岗位技能培养与综合水平提升为你量身定制,发掘潜能,成长快人一步!
六、招聘流程
简历投递→ 简历初筛→ 线上测评→ 面试→ 发放offer
七、简历投递
(1)网申地址:http://xpgco.zhiye.com
登入网申地址 → 选择校园招聘 →选择对应招聘岗位→ 完成线上简历投递
(2)微投递:关注微信公众号“厦门港务招聘”
关注公众号→ 选择校园招聘→完成微简历投递(投递后需在PC端完善简历)
网申通道于2026年3月9日开启,每人最多可投递2个岗位,岗位招满即止,2026年3月22日最终截止,具体见官网校园招聘岗位信息。
厦门港务控股集团有限公司
2026年3月9日